EN
中文
Toggle navigation
Home
Our Team
Business Department
Our Products
Ring-net Cabinet
Sub-section Post
Distribution Terminals
Components
Branch Box
Our Services
Install & Config
After-sales Service
Technical Support
Our Market
News
Recruitment
Recruitment
Employment Guide
Talent Concept
Staff Welfare
Staff Activities
Contact Us
Contact Information
Bid Invitation
Purchase Intention list
中文
ENGLISH
Home
>
Our Services
>
After-sales Service
Install & Config
After-sales Service
Technical Support
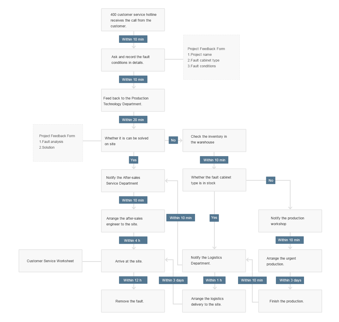
After-sales Service
After-sales service commitment
24-hour service hotline
Rectification measures and flow